Skip to content

Dockerfile

We provide a docker/Dockerfile to construct the image for running an OpenAI compatible server with vLLM. More information about deploying with Docker can be found here.

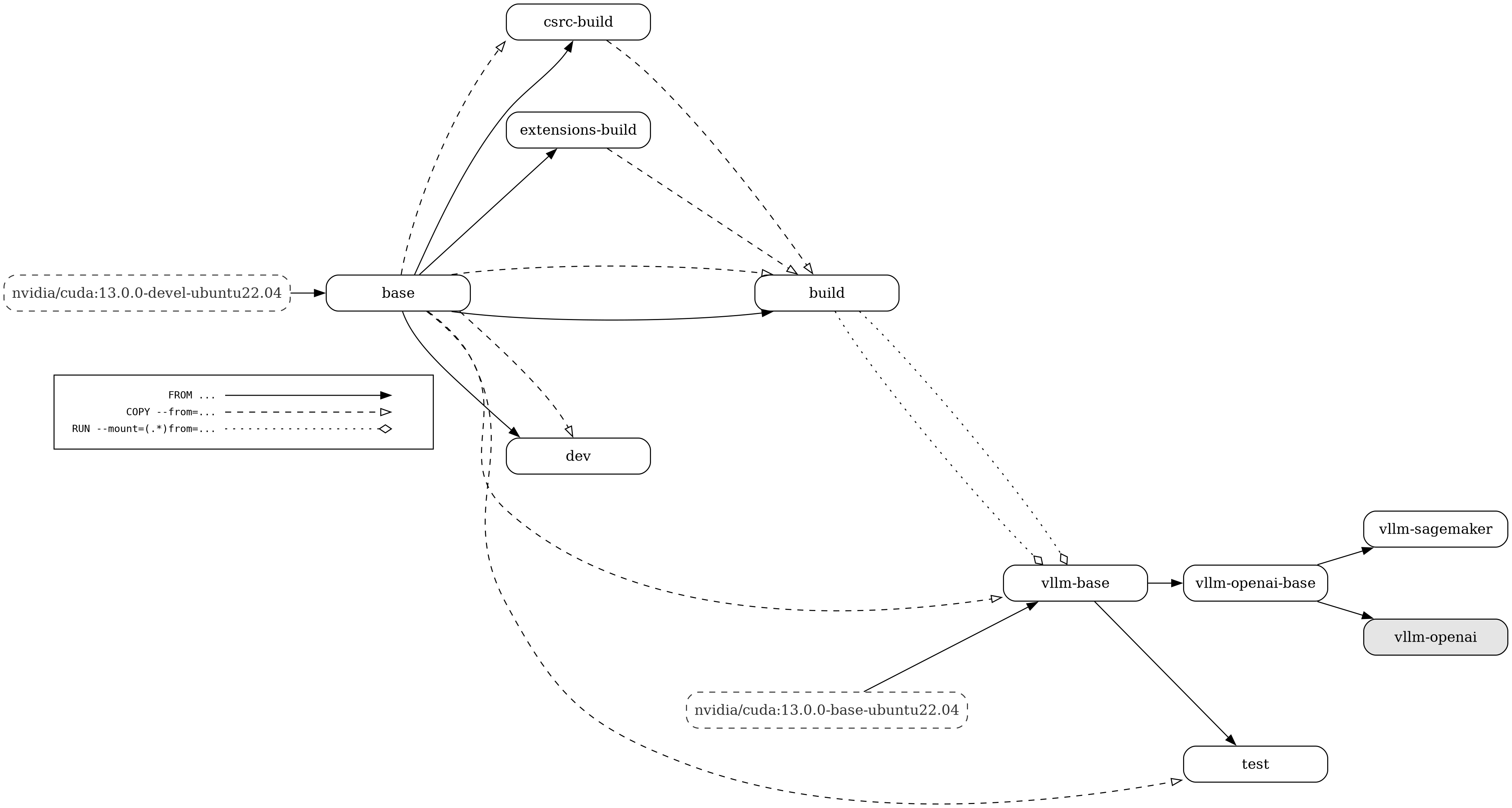
Below is a visual representation of the multi-stage Dockerfile. The build graph contains the following nodes:

  • All build stages
  • The default build target (highlighted in grey)
  • External images (with dashed borders)

The edges of the build graph represent:

  • FROM ... dependencies (with a solid line and a full arrow head)

  • COPY --from=... dependencies (with a dashed line and an empty arrow head)

  • RUN --mount=(.\*)from=... dependencies (with a dotted line and an empty diamond arrow head)

query

Made using: https://github.com/patrickhoefler/dockerfilegraph

Commands to regenerate the build graph (make sure to run it from the `root` directory of the vLLM repository where the dockerfile is present):

dockerfilegraph \
  -o png \
  --legend \
  --dpi 200 \
  --max-label-length 50 \
  --filename docker/Dockerfile

or in case you want to run it directly with the docker image:

docker run \
   --rm \
   --user "$(id -u):$(id -g)" \
   --workdir /workspace \
   --volume "$(pwd)":/workspace \
   ghcr.io/patrickhoefler/dockerfilegraph:alpine \
   --output png \
   --dpi 200 \
   --max-label-length 50 \
   --filename docker/Dockerfile \
   --legend

(To run it for a different file, you can pass in a different argument to the flag --filename.)